| |
Е. Левин
Электронные таблетки iButton - транспорт информации
Несмотря на то, что многие привыкли рассматривать элемент iButton не более чем ключ к квартире или подъезду, сами эти приборы были задуманы как цифровые метки, вынесенные из компьютера. Метка предполагает содержательную информацию, поэтому в первых приборах кроме серийного номера присутствовала энергонезависимая память, легко доступная по записи и чтению. Сегодня прошло более 10 лет с момента появления iButton, так что популярность двух концептуальных применений iButton очевидна.
iButton в качестве Транспортного ключа (Data Logger)
Существуют приложения, в которых данные от удалённого объекта должны быть переданы в компьютер (и обратно) не мгновенно, а в обозримом времени. Поскольку в таких системах не требуется оперативное управление, оказывается выгодным не прокладывать проводные коммуникации и не занимать ресурсы компьютера непрерывным сканированием состояния объекта. Делать это нужно периодически, но всё-таки нужно. Следовательно, нужно устройство для переноса данных, и вот в такой ситуации сразу в памяти всплывает электронная таблетка iButton.
Приведём примеры приложений, отвечающих приведённому выше критерию:
- Автономный электронный замок содержит в своей энергонезависимой памяти список доступа, то есть коды тех электронных ключей, которым разрешён проход в помещение. Если список невелик, занести его можно с помощью простой процедуры при помощи предъявления ключей возле двери. Но при большом списке (даже 50 ключей), такая процедура становится утомительной или практически невозможной. Предложение: составить список ключей на компьютере, перенести его в прибор iButton простым касанием, а потом, прикоснувшись электронной таблеткой к замку, перекачать в него сразу весь список. То, что это не просто удобно, а очень удобно, вы почувствуете, когда возникнет необходимость удалить или изменить одну запись в списке (сотрудник уволился, потерял ключ). Да, можно присоединить к замку через технологический разъём специальный модуль управления и набрать код заменяемого/удаляемого ключа на клавиатуре. Но можно поступить проще: поменять список доступа в компьютере и вновь перенести его на замок простым касанием.
Применение Data Logger или Транспортного ключа позволяет расширить функциональные возможности автономного электронного замка. В замок можно внести не просто список доступа, но ввести понятие временных зон (очевидно, в замке для этого нужно предусмотреть электронные часы) и полномочий доступа. Например, можно разбить сутки на пять зон так, что в течение каждой из них для каждого ключа действуют разные полномочия: полный запрет прохода для данного ключа, свободный проход для всех посетителей, проход по ключу, проход по ключу и коду, вводимому с клавиатуры, проход при последовательном предъявлении двух ключей… Такой замок автоматически изменяет полномочия доступа в течение суток и значительно повышает гибкость управления доступом.
Ещё одна опция: ведение в замке журнала проходов, то есть списка кодов предъявленных ключей и времени их предъявления. Обычно такая возможность предоставляется сетевыми устройствами. В автономном замке журнал проходов имеет смысл только в том случае, если транспортным ключом его можно периодически переносить с замка на компьютер.
Почувствовавшим вкус процедуры заметим, что домофонное устройство подъезда в описываемом смысле ничем не отличается от приведённого выше примера и может обслуживаться таким же образом. Если бы списки кодов и ключей доступа в подъезд хранились в компьютере старшего по подъезду или даже у дежурного в ЖЭС, то решать проблему потерянных ключей или забытых кодов было бы намного проще.
- Автономный электронный многотарифный счётчик выпускается N-ским предприятием и расходится большими партиями по всей стране от Калининграда до Владивостока. В новый 106-квартирный жилой дом, оснащённый счётчиками N-ского предприятия, прибыл мастер для начальной установки счётчиков и внесения в них границ временных зон и значений тарифов. Мастер снял крышку первого счётчика и нажал на кнопки управления… читатель уже понимает, что мастер предпочёл бы вынуть из дипломата iButton со всеми заранее занесёнными параметрами и прикоснуться к счётчику один раз, чтобы к обеду закончить всю процедуру.
- Автономный контроллер, обслуживающий несколько подсоединённых к нему термометров, непрерывно отображает значения температуры и фиксирует их в памяти с заданным интервалом времени. Оператор видит значения температуры на табло и может оперативно "поддать" или "убавить пару". Записанные данные могут не представлять интереса до тех пор, пока однажды мясо (птица, рыба, яйцо...) не оказывается испорченным. И тогда возникают вопросы: что происходило с температурой, и кто дежурил в это время? Это ещё один пример ситуации, когда в отсутствие проводных соединений периодический сбор данных с удалённого объекта может выполняться устройством iButton.
- Очень перспективным представляется использование iButton в системах предоплаты разнообразных электронных счётчиков. По мере роста тарифов, предоплата становится одним из косвенных инструментов воздействия на неплательщиков, если конструкция счётчика предусматривает регулирование нагрузки. Нет оплаты - нет света (воды, газа, тепла) или этот ресурс отпускается в ограниченном объёме. Плательщик должен иметь возможность произвести предоплату, а затем передать в счётчик информацию об этом. Как обычно: если существует объединение счётчиков в сеть с выходом на сеть платёжной системы, проблема решается просто. Но если такой связи нет, необходим транспортный ключ, которым и может стать iButton с ограниченным объёмом памяти.
Можно продолжать примеры, однако важнее ответить на вопрос о том, какие именно свойства iButton позволяют применять его в качестве Транспортного ключа. Попробуем перечислить основное:
- прочный корпус из нержавеющей стали, защищённый от воздействия влаги, грязи и механических воздействий, позволяет не особенно беспокоиться о сохранности носителя информации, в то время как пользователи пластиковых карт должны избегать механических изгибов, скруток и переломов этих устройств;
- простой механический считыватель устойчив к климатическим воздействиям, поскольку образован двумя контактами из нержавеющей стали. Такой считыватель значительно более устойчив к вандальным действиям, чем, например, щелевой считыватель плоских контактных карт;
- простое позиционирование карты в считывателе: надёжный контакт и съём данных происходят даже при касании под углом. Пластиковая карта требует точного позиционирования, кроме того, её можно вставить в считыватель четырьмя способами, из которых только один является рабочим;
- долговечность считывателя: металлические поверхности рассчитаны на более чем миллион касаний, в то время как считыватель смарт-карты содержит подпружиненные контакты, которые требуют обслуживания. Слабый прижим в контактах приводит к их быстрому засорению, а сильный может портить золотое покрытие контактов карточки;
- долговечность носителя данных: встроенная батарейка обеспечивает сохранность данных в iButton в течение более чем 10 лет. Пластиковые карты эмитируются на период не более двух лет, таким образом, за период функционирования одной iButton необходимо сменить не менее пяти пластиковых карточек;
- удобство хранения: iButton может располагаться на брелоке, который обычно подвешивают вместе с ключами. Благодаря этому,носитель удобно сохраняется и всегда находится под рукой. Существуют и другие аксессуары для закрепления электронной таблетки на часах, кошельке, бэдже;
- дешевизна подключения: при использовании фирменных адаптеров и контактных устройств стоимость подключения iButton к компьютеру не превышает $15. Большинство отечественных поставщиков решений с iButton предлагают собственные устройства, стоимость которых ещё ниже. Благодаря однопроводной шине обмена, подключение прибора требует минимальных ресурсов контроллера;
уникальный серийный номер позволяет разработчикам приложений не заботиться о маркировке приборов;
- большой выбор устройств с различным объёмом памяти и различным уровнем дополнительных возможностей по защите данных;
- простота создания приложений: открытый опубликованный в многочисленных переводах на русский язык протокол работы с iButton позволяет быстро создавать приложения. Использование файловой системы TMEX гарантирует бесконфликтную работу разных приложений с одним устройством.
Из многообразия устройств семейства iButton в функции Транспортного ключа могут применяться приборы, приведённые в таблице.
Таблица 1. Приборы для реализации функций Транспортного ключа
|
Обозначение
|
Объём энергонезависимой памяти
|
Дополнительные возможности
|
|
DS1955В
|
134 Кбайт
|
Криптопроцессор, JAVA машина
|
|
DS1957В
|
6 Кбайт
|
Криптопроцессор, JAVA машина
|
|
DS1961S
|
1 Kбит
|
Защита доступа и хэш-функция
|
|
DS1963
|
4 Кбит, NV SRAM
|
Счётчик циклов записи
|
|
DS1963S
|
4 Кбит
|
Счётчик циклов записи и хэш-функция
|
|
DS1971
|
256 бит
|
ПЗУ 64 бита
|
|
DS1973
|
4 Кбит, EEPROM
|
|
|
DS1991
|
1 Кбит
|
Защита доступа к памяти по паролю
|
|
DS1992
|
1 Кбит
|
|
|
DS1993
|
4 Кбит, NV SRAM
|
|
|
DS1994
|
4 Кбит
|
Встроенные часы, защита от несанкционированной записи
|
|
DS1995
|
16 Кбит
|
|
|
DS1996
|
64 Кбит
|
|
Из таблицы видно, что для приложений с Транспортным ключом можно выбрать не просто прибор с соответствующим объёмом памяти, но и с необходимым уровнем защиты данных. Существует ошибочное мнение, что данные в приложениях с iButton не могут быть защищены от искажения или хищения. В основе этой точки зрения лежат два обстоятельства. Первое: многие разработчики применяют приборы с открытой памятью DS1992, DS1993, DS1995 без всяких мер защиты. Второе: не утруждая себя размышлениями, отдельные специалисты полагают, что открытый носитель не может обеспечивать защиту данных. Тема данной статьи далека от полемики по вопросу информационной безопасности, однако напомним скептикам, что ни у кого не вызывает сомнение возможность передачи закрытой информации по открытым каналам связи, а это очень близкая аналогия. С чем следует безоговорочно согласиться, так это с тем, что чем больше безопасности гарантирует сам носитель, тем проще процедуры, которые необходимо применить для защиты передаваемых транспортным ключом данных на сторонах источника и приёмника этих данных. Поэтому тем, кто разрабатывает приложения, в которых действительно существует потребность защиты данных, следует помнить, что микросхемы iButton имеют для этого дополнительные возможности. Прибор DS1994 позволяет обнаружить любую несанкционированную перезапись информации в память. Память в устройстве DS1991 разделена на три страницы, каждая из которых защищена 64-разрядным паролем. DS1961S и DS1963S обладают активными механизмами усиленной аутентификации, так что они великолепно защищены от эмуляции, а приборы DS1954 и DS1957 обладают столь мощным набором средств безопасности за счёт встроенного микропроцессора, что их применение в качестве Транспортного ключа можно вообразить только в очень ответственных приложениях.
В целом вывод таков: функциональность ряда технических решений может быть расширена, а стоимость этих решений снижена при условии применения в их составе устройств для переноса данных. Приборы iButton являются удобным, практичным и экономически эффективным средством для переноса данных.
Data Logger для устройств iButton
Существует и прямо противоположная ситуация, когда нужно собрать информацию с нескольких устройств iButton. Это очевидное следствие использования iButton по прямому назначению в виде электронной метки. Рассмотрим примеры.
Для контроля действия обходчиков применяют следующий подход: по маршрутам следования размещают устройства типа DS1990 с неизменным номером, а персоналу выдают портативные электронные съёмники, которыми можно быстро прикоснуться к размещённой на стене электронной таблетке и скопировать её номер в память прибора. По завершению обхода или смены прибор сдаётся или данные с него переносятся в компьютер для анализа. Таким способом можно контролировать не только патрульную службу на охраняемом объекте. В химической и газовой промышленности описанная технология применяется для контроля сложных соединений трубопроводов, где в местах стыков возможны утечки. Персонал службы обходчиков должен зарегистрироваться, а поэтому обязательно заметит разрыв трубопровода в месте крепления iButton. В обоих примерах iButton использована в качестве пространственной метки.
Известны приложения, когда электронная таблетка с памятью закрепляется на движущемся объекте для передачи постоянной или накапливаемой информации. Например, устройства DS1921 могут осуществлять не только измерение температуры, но и накапливать результаты измерения в памяти с заданным интервалом времени. Такие приборы чрезвычайно удобны для контроля температурного режима перевозимых продуктов питания, медицинских и химических препаратов, донорских органов. Энергонезависимая память в металлическом корпусе может содержать описание сборочного процесса, а именно состав комплектующих, монтируемых на каждой операции. Перемещаясь от одного поста к другому, она заменяет бумажную документацию.
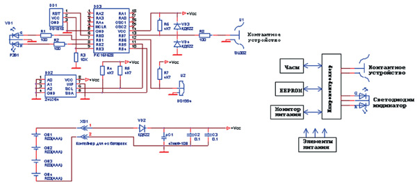
В примерах этого раздела необходимым элементом технической системы является Data Logger. Возможные структурная и принципиальная схемы такого прибора представлены на рис. 1, а его внешний вид - на рис. 2. Корпус прибора изготовлен из дюралевой трубки, снаружи имеется тканевая петля для ношения на руке. Питается устройство от четырёх 1,5-В элементов питания. Контроль разряда батарей (монитор питания) осуществляется с помощью микросхемы DS1818. В качестве часов выбрана микросхема DS1994 из соображений минимизации элементов схемы и программных протоколов. В качестве памяти используется последовательная микросхема энергонезависимой памяти типа 24LC65 объёмом 64 Кбит. Этого объёма достаточно для хранения в памяти до 450 меток и журнала событий до 1400 записей. Микроконтроллер устройства находится всегда в режиме Sleep, и выходит из этого режима по прерыванию при предъявлении электронного идентификатора. Проводит обработку полученного номера, осуществляет контроль за разрядом батарей, производит запись времени предъявления и номера идентификатора в журнал событий и переходит опять в режим Sleep. Использование такого алгоритма позволяет существенно сократить потребление тока устройством. Реально при средней интенсивности регистрации ёмкости батарей хватает на 5–6 месяцев.
 Рисунок 1. Принципиальная электрическая и структурная схемы
 Рисунок 2. Внешний вид модуля
|